深圳市源策通检测技术有限公司
专业辐射检测13年 电离辐射、电磁辐射、X-γ辐射剂量检测
土壤氡浓度检测、放射卫生个人剂量检测,噪声检测一站式专业辐射检测机构

辐射检测专线

您的位置:首页新闻资讯辐射科普核技术利用建设项目 环境影响报告书的内容与格式
[ 源策通 ] 迈向更高标准!

13年电离辐射、电磁辐射 ,X-γ辐射剂量检测

创新、聚焦、专注、服务、 感恩,只为满足您尊贵需求!

  • 500

    平方米

    占地面积

  • 100

    +

    拥有专业检测服务团队

  • 25

    +

    各种检测认定荣誉资质

  • 998

    +

    国内战略合作伙伴

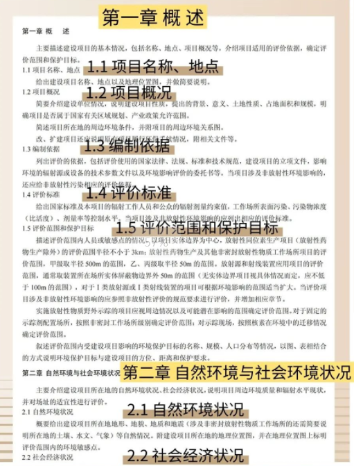
核技术利用建设项目 环境影响报告书的内容与格式
发布时间:2024-10-28 文章来源:源策通检测
源策通检测
YUANCETONG TESTING
微信联系